Source Code Arduino Kebakaran Berbasis SMS

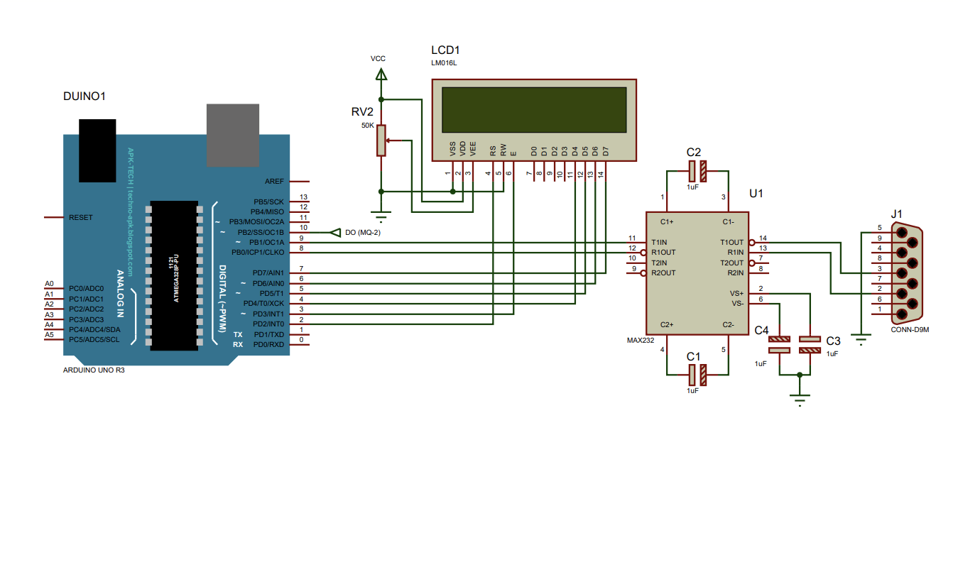
Script program Arduino Monitoring Kebakaran ini juga dilengkapi dengan Skematik Proteus Monitoring Kebakaran, Program Arduino Monitoring Kebakaran, Library Arduino Monitoring Kebakaran dan Datasheet project

Apa itu Pemrograman Arduino?

Arduino merupakan mikrokontroler atau pengendali mikro single board yang bersifat open source, arduino telah menjadi salah satu project Open Source Hardware paling populer hingga saat ini.

Arduino dan Pemrogramannya dirancang untuk memudahkan penggunaan elektronik dalam berbagai bidang. Perangkat keras Arduino memiliki prosesor Atmel AVR. Softwarenya terdiri dari beberapa alat yakni Integrated Development Environment (IDE), Text Editor, Compiler, Serial Monitor, dan Serial ISP Programmer.

Project Arduino Monitoring Kebakaran

Source code proyek Monitoring Kebakaran Arduino ini bisa dikembangkan sesuai kebutuhan, dapat digunakan untuk proyek komersial, tugas akhir (TA), maupun untuk referensi bagi Anda yang sedang belajar pemrograman Arduino.

Script program Arduino Monitoring Kebakaran ini juga dilengkapi dengan Skematik Proteus Monitoring Kebakaran, Program Arduino Monitoring Kebakaran, Library Arduino Monitoring Kebakaran dan Datasheet project.

Script Program Arduino Monitoring Kebakaran

Sistem Kerja Alat:
Alat ini akan mendeteksi asap dengan sensor MQ-2 dengan otput sensor berupa data digital yang di baca oleh Arduino UNO. Apabila ada asap/kebakaran maka alat akan kirim SMS ke nomor yang dimasukkan pada program isi SMS “Asap terdeteksi”. LCD sebagai display untuk menampilkan sistem kerja alat.

Kebutuhan Hardware :
  • Sensor MQ-2
  • Modem SMS Getway
  • Modul Serial RS232
  • Modul LCD 2x16
  • Modul Arduino UNO
  • Power supply +9Volt

Source Code Arduino Monitoring Kebakaran


Download script program Arduino lainnya lengkap dengan Skematik Proteus, Program, Library dan Datasheet Arduino di halaman berikut Script Arduino Terlengkap.
Please understand the FAQs below before purchasing. Ask AI.

Q. Apa yang didapatkan?

A. Skematik proteus, script program, library arduino dan datasheet project.

Q. ¿Hay algún soporte?

A. Los servicios de soporte están disponibles las 24 horas a través de Telegram y correo electrónico. El soporte para productos gratuitos no está disponible actualmente.

Q. ¿Habrá actualizaciones en el futuro?

A. Este producto aún está en desarrollo y se actualiza continuamente para optimizar su rendimiento y funciones.

Q. Need AI help with this item?

A. Ask AI about this product, get full explanation with our AI support. Ask AI support.

No se encontraron comentarios.
Iniciar sesión para enviar un comentario
Este artículo aún no ha recibido ninguna reseña.
Iniciar sesión para calificar este artículo
Detalles del producto
Categoría
App IoT
Versión
1.0.0
Última actualización
03 diciembre 2022
Alta resolución
Autores
MC Project
Fecha de lanzamiento
03 diciembre 2022
Publicado el
03 diciembre 2022
Descargado
123 Veces
Comentarios
0
AI Assistance
Related Items
Etiquetas de búsqueda

MC Project Official Store

Digital Products Store and Freelance Services